柏岁慷:以疫情防控为噱头进行虚假宣传,奖金制度存在哪些风险?
2022-04-02 14:59:54
来源:微商电商调研
关键词:
Warning: error_log(D:\newdsw.com\caches\error_log.php): failed to open stream: Permission denied in D:\newdsw.com\phpbiz\libs\functions\global.func.php on line 537
柏岁慷
Warning: error_log(D:\newdsw.com\caches\error_log.php): failed to open stream: Permission denied in D:\newdsw.com\phpbiz\libs\functions\global.func.php on line 537
奖金制度
Warning: error_log(D:\newdsw.com\caches\error_log.php): failed to open stream: Permission denied in D:\newdsw.com\phpbiz\libs\functions\global.func.php on line 537
风险
点击量:
在上篇报道中,我们了解到了柏岁慷与春溟科技存在怎样的关系,春溟科技因何遭到监管部门的处罚,在本篇报道中,我们将继续从柏岁慷旗下产品开始说起。
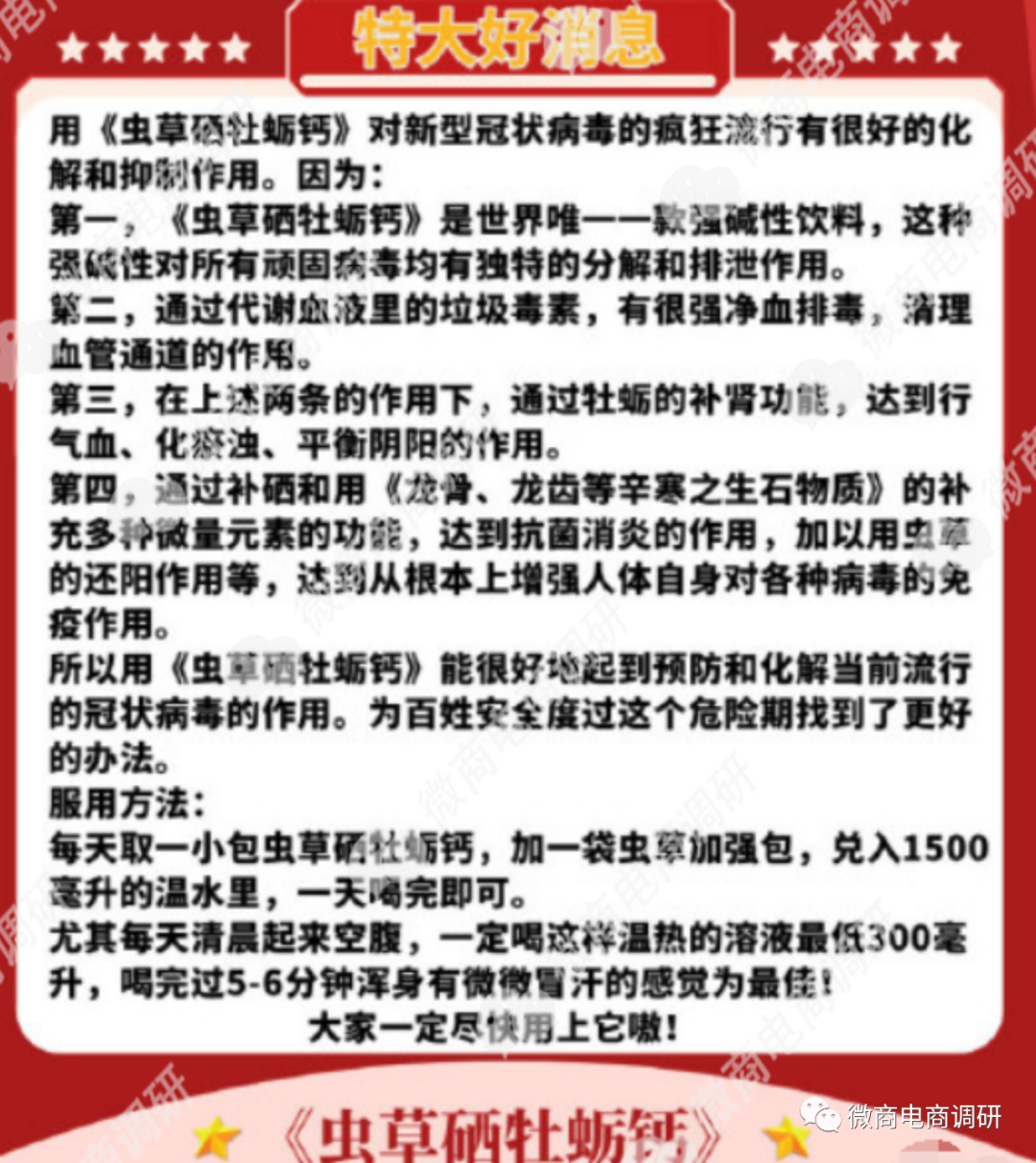
抗疫期间,如此宣传?
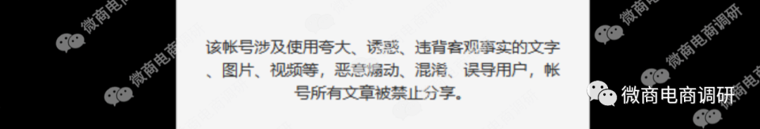
事实上,借由疫情进行虚假宣传,对于柏岁慷的经销商来说早已是家常便饭,早在春溟科技时期,就有类似的宣传图片流出。
进入2022年之后,关于柏岁慷的投诉也开始浮出水面,在黑猫投诉平台上,就有网友投诉柏岁慷固体饮料涉嫌虚假宣传,要求退款。
揭底模式,多种收益
接下来,我们再来关注一下柏岁慷推行的奖金制度该如何解读。推广人员阿福(化名)提供了如下资料进行分析:
相较于图片版本,文字版本的资料介绍得更加详细:
1.招商推荐奖
直推奖25%,不烧伤,秒到账。
2.绩效考核级差奖
团队总业绩突破2万时,突破后的新增业绩有12%的绩效奖励。
3.福利奖
……
4.五星提成奖
5.平级奖
文章的最后,我们不妨再来回顾一下春溟科技此前实行的奖金制度,在与柏岁慷现行的模式对比后,我们便更能看清两份制度之间所存在的异同之处。
同样,在腾讯灵鲲金融风险监管平台上,春溟科技和柏岁慷这两个关键词都已被标记了数百次。
值得一提的是,后者的主要标签还有“发展下线拉人头”的字样。
至于以“拯救人类健康的危机,助力民族伟大的复兴”为企业理念、以“尊重生命代谢规律,传授自然健康科学”为使命的柏岁慷在今后会如何发展?围绕着相关产品出现的虚假宣传问题,能否得到经营方的重视与整改?对此,本网将继续保持关注。
声明:新电商网是非商业类网站所载的文字图片等稿件均出于为公众传播有益资讯信息之目的,并不意味着赞同其观点或证实其内容的真实性,我们不对其科学性、严肃性等作任何形式的保证。凡本网站转载的所有的文章、图片、音频、视频文件等资料的版权归版权所有人所有,本站采用的非本站原创文章及图片等内容无法一一和版权者联系,如果本网所选内容的文章作者及编辑认为其作品不宜上网供大家浏览,或不应无偿使用(涉及费用问题,需要删除“不宜上网供大家浏览,或不应无偿使用”)请及时用电子邮件或电话通知我们,我们将迅速采取适当措施,避免给双方造成不必要的经济损失。
网友评论