随着互联网产业的快速发展,社交网络对人们日常生活的影响和改变已是显而易见,对于微商产业的前景,有业内人士指出,预测到2023年微商行业整体市场规模可达193542.7亿元。在这样的背景下,各种微商品牌层出不穷,“希罗微商”正是其中之一。
公司背景,曾遭处罚
据了解,希罗微商的经营主体为广州希罗生物科技有限公司,该公司成立于2015年4月27日,法定代表人王忠,股东有王忠和胡超,监事程献忠,注册资本300万元,据2019年度报告显示,该公司实缴出资额为300万的百分之一,也就是3万元,参保员工为0人。
2018年某天,程丝雨退出了该公司法定代表人和股东等席位,由王忠取而代之,据一家网站介绍,希罗是程丝雨(品牌创始人)在2014年创办的医学护肤品牌。
关于品牌创始人程丝雨,其本人曾在法国戛纳电影节亮相并走红毯的画面可谓是令人印象深刻。不过,在近两年里,“网红和微商蹭红毯”的话题已经遭到网友们的集体吐槽。
据了解,最初创立SHERO CHING品牌的香港希罗生物科技有限公司成立于2014年9月,希罗在中国大陆设立的品牌运营部则成立于2015年4月,这个总部也就是如今的广州希罗生物科技有限公司。2016年,“希罗招商代理”提供的数据显示,当年,希罗通过销量创造出来的业绩就已突破3.5亿人民币。
此前,就有代理商发微博称一个月几十几百万非常轻松,该代理商还为自己的团队伙伴提供了豪车奖励:“全年累计补货金额达1500万,奖励玛莎拉蒂一辆”。
据国家企业信用信息公示系统显示,在2019年3月15日,希罗公司曾因涉及到《化妆品卫生监督条例》第十二条的违法行为,而遭到广州市白云区食品药品监督管理局的处罚:没收违法所得350元,罚款1050元。
医用面膜,虚假宣传
说到希罗的产品,以面膜为首的多款化妆品堪称是该品牌旗下的核心产品,比如时至今日仍在代理商的朋友圈中以“医用面膜”的面目活跃的“希罗械字号医用面膜”。
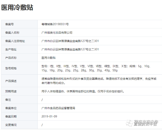
相关图片资料指出,医用面膜也叫医用冷敷贴,是属于医学护肤品范畴一类面膜。
根据该产品外包装显示,该产品的备案凭证编号为粤穗械备20190031号。
《化妆品卫生监督条例》明确规定化妆品不得宣称具有医疗作用,其标识不得标注夸大功能、虚假宣传等内容。一些面膜类化妆品将产品宣称为“医学护肤品”、“药妆”等产品,属于明示或者暗示产品具有医疗作用,这些均是违法宣称行为。
2020年1月2日,国家药监局发布《化妆品科普:警惕面膜消费陷阱》,明确表示不存在所谓的“械字号面膜”,不能用“医用面膜”作为名称。
至于这款产品的具体作用,有推广人员表示,该产品具有改善过敏,祛痘修复,镇静肌肤,淡化痘印等多种功效。而经查贝登医疗,我们发现该产品的预期用途仅为:“用于人体物理退热、体表面特定部位的降温。仅用于闭合性软组织。”显然,该产品的实际功效并不包括所谓的“舒缓肌肤敏感泛红,抚平红肿痘痘”等作用。
当然,希罗微商销售的面膜也并非全部都是械字号的产品,比如“SHERO CHING 提拉紧致面膜”,这款产品就是国产非特殊用途化妆品(备案编号:粤G妆网备字2019031785)。然而,一家由希罗代理商开设的网站却指出该产品所含成分具有美白和改善湿疹的作用。
根据规定,美白是祛斑类特殊用途化妆品才具有的功效。而“改善湿疹”属于治病功能,这样的宣传字眼明显属于《化妆品命名指南》在禁用语一项中提到的“明示或暗示医疗作用和效果的词语”。
多款产品,责令改正
经查国产非特殊用途化妆品备案平台,我们发现由广州希罗生物科技有限公司生产的在上文中提到的“SHERO CHING 提拉紧致面膜”曾遭到责令改正,原因为“未提供符合2015年版化妆品技术规范要求的检测报告”。
“SHERO CHING希罗睫毛滋养精华液”则曾因“备案包装与实际销售包装不一致”,而遭到责令改正。
“SHERO CHING希罗液体眼线笔”遭到责令改正的原因为“三个月内未进行备案后核查”。
“SHERO CHING 瓷娃娃粉底液01(陶瓷白)”、“SHERO CHING 瓷娃娃粉底液02(暖瓷白)”等产品遭到责令改正的原因为“未提交备案资料”。
“SHERO CHING 唤醒面膜”曾遭到责令改正的原因为“资料配方表的限用物质含量与备案系统不一致”。
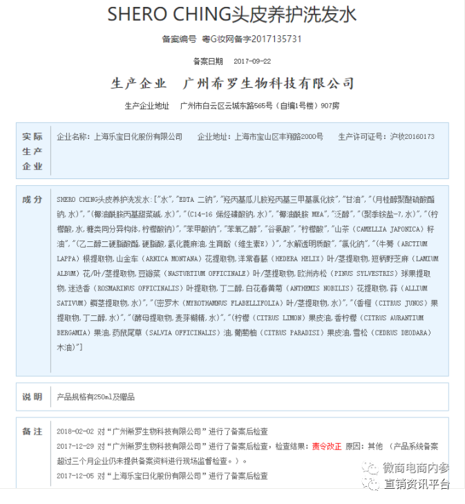
“SHERO CHING头皮养护洗发水”、“SHERO CHING养护护发素”、“SHERO CHING 三头眉笔 01棕色”、“SHERO CHING 雾面唇釉”(已注销)系列、“SHERO CHING 眼线笔”(已注销)等产品曾遭到责令改正的原因为“产品系统备案超过三个月企业仍未提供备案资料进行现场监督检查”。
“SHERO CHING 提拉紧致面膜”(已注销)、“SHERO CHING 润色隔离霜”(已注销)、“SHERO CHING 丝绒迷雾口红”系列、“SHERO CHING 芦荟保湿喷雾”(已注销)、“SHERO CHING 水光面膜”、“SHERO CHING 毛孔收缩精华液”(已注销)等产品也曾遭到责令改正,原因未知。
“SHERO CHING 返璞归真蜗牛套装-蜗牛原液精华液”、“SHERO CHING 返璞归真蜗牛套装-玻尿酸原液保湿水”、“SHERO CHING 返璞归真蜗牛套装-蜗牛霜”等产品遭到责令改正的次数多达两次。
“SHERO CHING 水光气垫BB霜(自然色)”(已注销)、“SHERO CHING 水光气垫BB霜(象牙白)”(已注销)等多款产品曾遭到责令改正的次数多达三次。
注:同名产品因不同原因遭责令改正,是因同名产品的备案编号不同,同名产品并非备案编号都完全相同。




网友评论